Product Summary
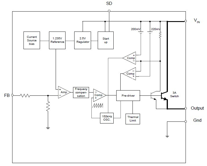
The AP1501-T5L is a 150kHz, 3A PWM buck DC/DC converter. It has the ability of driving a 3A load without additional transistor component. It is suitable for simple high-efficiency step-down regulator, on-card switching regulators and positive to negative converter.
Parametrics
Absolute maximum ratings: (1)Supply Voltage, VCC: +45V; (2)ON/OFF Pin input voltage, VSD: -0.3 to +25V; (3)Feedback Pin voltage, VFB: -0.3 to +25V; (4)Output voltage to Ground, VOUT: -1V; (5)Power dissipation, PD: Internally limited W; (6)Storage temperature, TST: -65 to +150℃; (7)Operating temperature, TOP: -40 to +125℃; (8)Operating voltage, VOP: +4.5 to +40V.
Features
Features: (1)Output voltage: 3.3V, 5V, 12V and adjustable output version; (2)Adjustable version output voltage range, 1.23V to 37V+4%; (3)150Khz +15% fixed switching frequency; (4)Voltage mode non-synchronous PWM control; (5)Thermal-shutdown and current-limit protection; (6)ON/OFF shutdown control input; (7)Operating voltage can be up to 40V; (8)Output load current: 3A; (9)TO220-5L TO220-5L(R) and TO263-5L packages; (10)Low power standby mode; (11)Built-in switching transistor on chip.
Diagrams

| Image | Part No | Mfg | Description | ![]() |
Pricing (USD) |
Quantity | ||||||||||||
|---|---|---|---|---|---|---|---|---|---|---|---|---|---|---|---|---|---|---|
![]() |
![]() AP1501-T5L-U |
![]() Diodes Inc. |
![]() DC/DC Switching Converters SW REG CNV BUCK ASYN 150K 1.4V 40V 1.23V |
![]() Data Sheet |
![]()
|
|
||||||||||||
| Image | Part No | Mfg | Description | ![]() |
Pricing (USD) |
Quantity | ||||||||||||
![]() |
![]() AP1501-12K5G-U |
![]() Diodes Inc. |
![]() DC/DC Switching Converters 3A DC/DC CONV 150Khz 400V ESD +45 Vcc |
![]() Data Sheet |
![]()
|
|
||||||||||||
![]() |
![]() AP1501-12K5L-13 |
![]() Diodes Inc. |
![]() DC/DC Switching Converters SW REG CNV BUCK ASYN 150K 1.4-40V 12V |
![]() Data Sheet |
![]() Negotiable |
|
||||||||||||
![]() |
![]() AP1501-12K5LA |
![]() Diodes Inc. |
![]() DC/DC Switching Converters 12.0V 3.0A |
![]() Data Sheet |
![]() Negotiable |
|
||||||||||||
![]() |
![]() AP1501-12K5L-U |
![]() Diodes Inc. |
![]() DC/DC Switching Converters SW REG CNV BUCK ASYN 150K 1.4-40V 12V |
![]() Data Sheet |
![]()
|
|
||||||||||||
![]() |
![]() AP1501-12T5 |
![]() Diodes Inc. |
![]() DC/DC Switching Converters 12.0V 3.0A |
![]() Data Sheet |
![]() Negotiable |
|
||||||||||||
![]() |
![]() AP1501-12T5G-U |
![]() Diodes Inc. |
![]() DC/DC Switching Converters BUCK CONV PWM 150KHz 3A 4.5-40V 1.23V |
![]() Data Sheet |
![]()
|
|
||||||||||||
(China (Mainland))











